従量制テナンシのメッセージ・パック使用の見積
次の情報を使用して、Oracle Integrationインスタンスで使用するメッセージ・パックの数を見積もります。ピーク・ロードに基づいてインスタンスを正しくサイズ設定することで、リアルタイム・トランザクションとスケジュールされたバッチ処理の両方で、スムーズでスケーラブル、かつ回復力のある日々の業務を実現できます。
メッセージ・パックの見積りは、次のいくつかの要因によって異なります。
- 消費モデル
このトピックは、従量制(ユニバーサル・クレジット)モデルを使用するテナンシに適用されます。
- ライセンス・タイプ
- クラウドで新しいOracle Integrationライセンスを作成した場合、各メッセージ・パックには1時間当たり5,000件の請求メッセージが含まれます。
- 既存のOracle Fusion Middlewareライセンスをクラウドに持ち込んだ場合(BYOL)、各メッセージ・パックには1時間当たり20,000件の請求メッセージが含まれます。
- インスタンスのシェイプ
- 開発シェイプ(非本番インスタンス)の場合、通常は1つのメッセージ・パックのみが必要です。
- 本番シェイプの場合、このトピックの計算に基づいてメッセージ・パックの使用量を見積もります。
- オプション機能
一部のオプション機能では、メッセージの消費量が増加します。これらのオプションは、このトピックの計算には含まれません。次のトピックを参照してください。
- ピーク・ロード
このトピックの計算は、ピーク負荷の見積りに役立ちます。
サブスクライブするメッセージ・パックの数は、同期リクエストの処理時間にも影響します。メッセージ・パックの使用状況および同期/非同期リクエストを参照してください。
様々な機能に対する請求メッセージ使用量の計算方法を理解するには、「機能に基づく請求メッセージ使用量の計算方法」を参照してください。
ピーク・ロードおよびメッセージ・パック使用量の計算
次の質問を使用すると、Oracle Integrationインスタンスに必要なメッセージ・パックの数を見積もることができます。
ピーク時トランザクション量の見積り
月末、四半期末、季節ごとのイベントなど、ピーク時のトランザクション量を把握することが重要です。これらのスパイクは、1時間または数日にわたる可能性があります。このようなパターンを識別すると、メッセージ・ボリュームを正確に見積もることができます。

| 質問パスおよび詳細 | 次のステップ |
|---|---|
|
ビジネス・トランザクションの量は、月または年の特定の時間に増加しますか。 たとえば、給与計算、月末処理、ブラック・フライデー、オープン登録、フラッシュ販売などです。 |
はい サージ中の1日当たりの最大トランザクション量はいくつですか。 毎日のサージ量を24で割ります。 これはあなたの オプション 次の問題に進みます。 |
|
トランザクションは1日を通して均等に配分されますか。 |
はい 次の問題に進みます。 オプション ピーク時には、何件のトランザクションを想定していますか。 これはあなたの |
|
システムで毎日処理されるトランザクションの数はいくつですか。 たとえば、注文、請求書、従業員の更新、患者記録、リアルタイム・チャット |
毎日の取引を24で分割します。 これはあなたの |
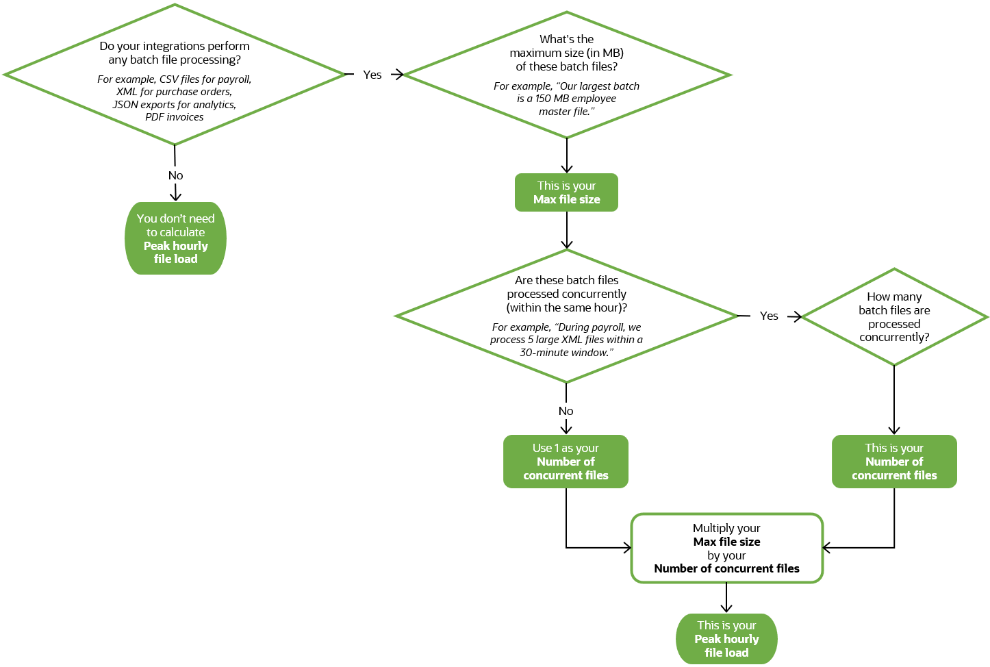
ピーク時のファイル・ロードの見積り
また、毎日のファイル・アップロード、スケジュールされたデータ同期、日末処理など、実行するバッチ・プロセスの頻度、サイズおよびタイミングを理解することも重要です。この数値は、メッセージ・ボリューム全体を正確に評価し、リアルタイム・ワークロードとスケジュールされたワークロードの両方を効率的に処理するために環境が適切にサイズ設定されていることを確認するのに役立ちます。

| 質問パスおよび詳細 | 次のステップ |
|---|---|
|
統合でバッチ・ファイル処理は実行されますか。 たとえば、給与用のCSVファイル、購買オーダー用のXML、分析用のJSONエクスポート、PDF請求書などです。 |
はい 次の問題に進みます。 オプション ピーク時ファイル・ロードを計算する必要はありません。 |
|
これらのバッチ・ファイルの最大サイズ(MB)はいくつですか。 たとえば、「当社の最大のバッチは、150MBの従業員マスター・ファイルです。」です。 |
これはあなたの 次の問題に進みます。 |
|
これらのバッチ・ファイルは(同じ時間内に)同時に処理されますか。 たとえば、「給与計算週の間に、30分間のウィンドウ内で5の大きなXMLファイルを処理します。」などです。 |
はい 同時に処理されるバッチ・ファイルはいくつありますか。 これはあなたの 次の問題に進みます。 オプション
次の問題に進みます。 |
|
回答に基づいて、ファイル負荷のピークを計算します。 |
これはあなたの |
必要なメッセージ・パック数を計算します
ピーク時トランザクション・ボリュームおよびピーク時ファイル・ロードがわかるようになったので、Oracle Integrationインスタンスに必要なメッセージ・パックの数を計算できます。コスト見積りツールを使用するか、次の表のステップを使用して自分で計算できます。
| 計算対象 | 算式 |
|---|---|
|
ピーク時ファイル・ロードをKB単位で計算し、整数に切り上げます。 |
|
|
ピーク時ファイル・ロードに使用されるメッセージの数を整数に切り上げて計算します。50KBごとに1つのメッセージが使用されます。 |
|
|
ピーク時ファイル・ロードおよびピーク時トランザクション・ボリュームに使用される合計メッセージ数を、整数に切り上げて計算します。 |
|
|
使用されるメッセージ数に対応するために必要なメッセージ・パックの数を計算し、整数に切り上げます。前述のように、メッセージ・パックに含まれるメッセージの数は、選択したOracle Integrationライセンスのタイプに基づきます。 |
|
コスト見積りツールを使用した月次請求の決定
Oracleには、Oracle Integrationの月次使用量および請求額を決定するのに役立つコスト見積りツールが用意されています。
Peak hourly transaction volumeおよびPeak hourly file loadを計算する必要があります。「ピーク・ロードおよびメッセージ・パック使用量の計算」を参照してください。
